你不知道,作为一家出版社,开云网址 Kaiyun阿信每天最担心的不是你有没有看书,而是你吃得好不好!
说个惊人的数字,全球每年的死亡人数中,有22%是饮食问题导致的。这还是《柳叶刀》2019年公布的数字。
当时这项研究选取了195个国家和地区饮食结构造成的死亡率和疾病负担,时间跨度长达30年,是全球饮食领域的首个大规模重磅研究。

而具体到我们中国,形式则相当严峻,饮食结构问题造成的心血管疾病死亡率、癌症死亡率都是世界人口前20的大国中的第一名。
但具体到个人,正如 前沿食品科学家、伦敦国王学院遗传性流行病学资深教授,《饮食的迷思》作者——蒂姆·斯佩克特所说:每个人适合的饮食方案是独一无二的,只有遵循个性化的饮食方法,才能真正找到健康的生活方式。

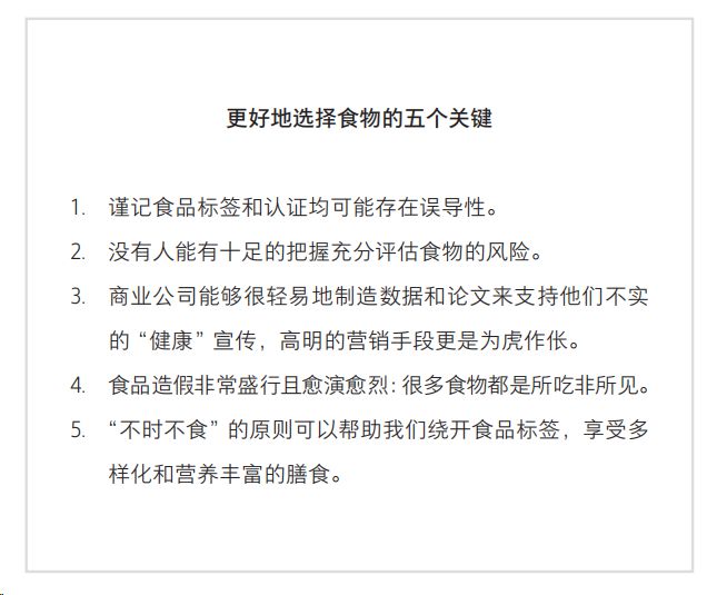
事关自己的健康,你首先要掌握的是,分清哪些是营销话术,然后才能明白自己究竟应该怎么吃。
最近,发表论文逾800篇、被路透列入世界科学家发表被引用最多的1%科学家——蒂姆·斯佩克特在中信出版推出集三十年大成的全新作品:《更明智的食物选择》。
这是一本真正写给你的食物营养完全指南,根据个体独特性给你实操性、科学性的饮食建议。

蒂姆·斯佩克特基于前沿饮食最新研究成果,提出了现代饮食不容忽视的11个问题,揭示了关于食物我们需要知道的一切。
通过深入剖析常见的21类食材,蒂姆·斯佩克特将带领你重新认识食物的真正益处和危害,让你学会甄别纷繁饮食营销信息,做出最适合自己的食物选择。
是不是有人会说:“只要不会出现腹泻、腹胀、便秘或者反酸这样的肠胃小毛病,就能放开了吃?”,或许我们都忽视了饮食对肠道健康的重要性。
肠道不仅是消化食物的场所,更是我们人体最大的免疫器官。肠道微生物组——由数以万亿计的细菌、病毒、真菌和其他微生物组成——对于我们的消化健康、免疫功能甚至情绪调节都有着深远的影响。

最新的研究表明,肠道微生物的工作就是直接给大脑发送化学信号,鼓动我们去吃它们生存所需的食物。
所以,如果你的肠道里住满了不健康的微生物,身体就会陷入一个恶性循环,因为你会在微生物的“胁迫”下不停地被迫去吃那些有利于不健康菌群生长的食物。
此外,肠道微生物也与我们的免疫系统相辅相成。安排好适合自己的一日三餐就等于让你的肠道微生物组去助力你的免疫系统好好工作。
从减少过敏、对抗感染,到帮助身体对抗衰老和癌症,免疫系统的重要性想必每个人都心知肚明。

作者在书中厘清了我们对食物的一系列认知误区,例如我们不能仅仅只关注食物的膳食纤维和热量,比如苹果里也含有少量饱和脂肪酸。

斯佩克特教授强调,真正的营养智慧不在于简化的食物分类,而在于理解食物的多样性和复杂性。
他教导我们,健康的食物不仅仅是标签上的数字,而是背后的故事——从田野到餐桌的旅程,以及它们如何滋养我们的身体和灵魂。

一是工厂制造的加工食物,这类食物通常缺乏膳食纤维、植物多酚或益生菌,所以经常吃或过量地吃必然是不利于健康的,比如甜甜圈、米饼,以及大多数蛋白棒。
另一条通则是如果一种食物在肠道上端就被快速吸收,并且很快进入血液,比如油脂或糖类,而几乎不能进入结肠,那么也是不健康的。

知道了上述基础知识,我们便更加清楚哪些食物能带给我们营养,满足我们差异化的需求,从而更好地制定个性化的饮食方案。
除了理论讲解,蒂姆·斯佩克特同样给出了实操性的建议。我们来看看作者具体推荐了哪些食物吧。
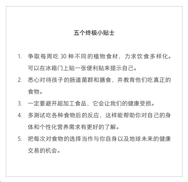
发酵食物中的益生菌是肠道健康的超级英雄。它们不仅能够平衡你的肠道菌群,还能够大大增强你的免疫力。选择含有益生菌的食物,如酸奶、酸菜和天然发酵的面包,能让你的肠道和免疫系统都充满活力。

益生元纤维是肠道益生菌的食物,它们能够帮助有益菌群茁壮成长。多吃韭葱、洋葱、洋蓟和卷心菜这些富含益生元纤维的食物,可以为你的肠道健康打下坚实的基础。

多酚是强大的抗氧化剂,它们能够中和自由基,减缓细胞老化,降低患疾病的风险。丰富的多酚不仅能给你带来美味的味觉享受,还能保护身体免受氧化压力的伤害。
蓝莓、甜菜根、血橙、坚果和种子,这些五颜六色的食物不仅是你餐桌上的装饰品,更是健康的守护神。

绿叶蔬菜,如菠菜、羽衣甘蓝和瑞士甜菜等,含有丰富的营养素和抗炎化合物,能够帮助减少身体的炎症反应。定期食用这些绿色蔬菜,能让身体享受到自然的抗炎疗法。

肉类和非发酵乳制品虽然美味,可以提供必需的蛋白质和其他营养素,但过量食用可能会带来健康风险。适量摄入这些食品,偶尔尝尝就够了,确保你的饮食多样化,让身体得到全面的营养支持。

你以为到这里就结束了?这本书不仅仅是关于食材的表面介绍,它深入探讨了食物背后复杂的化学构成,让你了解到,每一种食物都是一个由数百种神秘化学成分组成的宝库。
作者将常见、常吃的食材划分为21类,从新鲜的蔬菜和水果,到营养丰富的肉蛋奶,再到日常不可或缺的油脂和调味品,每一章都充满了知识与乐趣。

斯佩克特教授用浅显易懂的语言,为你一一剖析各类食物的营养成分,揭示饮食中的常见误区,并分享关于食物的有趣故事。
打开这本书,就像走进了一个五彩斑斓的食物世界,让你得以重新审视食物与健康的关系,了解关于食物的一切。

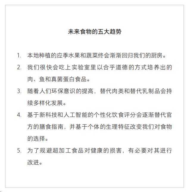
你有想过未来我们会吃什么吗?蒂姆·斯佩克特教授不仅洞察了科技和社会的发展趋势,更为我们描绘了一个个性化、可持续、智能化的饮食新纪元。
想象一下,你的饮食计划由你的基因和肠道微生物组量身定制,每一口都是为你的身体健康量身打造。在这个未来,每个人都能享受到个性化营养的神奇力量,真正实现“对症下药”的饮食方式。而且,这不仅仅是关于个人的健康。

斯佩克特教授还预见了一个更加绿色环保的食品产业,其中植物基替代品和实验室培育的肉类将成为主流,共同守护我们的地球家园。
随着科技的飞速发展,智能食品技术将成为我们的新伙伴。利用人工智能和大数据,我们能更加精准地分析营养需求,追踪食品来源,甚至优化整个供应链,让每一次购物和用餐都变得更加智能和高效。

在合成生物学的助力下,未来的食品将不仅仅是营养的载体,更是健康的守护者。
强化营养素的食品、满足特定健康需求的功能食品,将为我们的健康生活提供更多可能。而昆虫蛋白的崛起,将为我们提供一种全新的、可持续的蛋白质来源,将使我们的饮食更加多元和丰富。
最后,食品的定制化和功能化,将使我们能够针对个人的健康目标定制食品,无论是管理疾病、提升运动表现还是增强认知功能,未来的食品都将更加贴心。

书中的这些讨论不仅激发了我们对未来可能变化的思考,也为我们提供了准备和适应这些变化所需的知识。为了在未来做出更加科学的饮食选择,我们当下更需要好好了解现有的食物,享受食物带来的优质感受。
除了详细深度的讲解,书中每一章节后都有五条小贴士,这些贴士用简洁明了的语言,为你解锁清晰、直接的饮食智慧。斯佩克特教授还分享了自己的饮食计划供大家参考哦!


书的最后将独家附上的详尽食物解析表格,将营养成分和品质清晰展现,让你轻松掌握食材的内在价值,做出明智的膳食选择。不再为“今晚吃什么”而烦恼。


无论你是健康饮食的初学者,还是寻求更深层次营养理解的专业人士,当你阅读完这本最全饮食指南,相信你对吃什么、怎么吃一定会有全新的认知。
如果你厌倦了无效的饮食噱头,渴望找到适合自己的持久且健康的饮食方式,那么《更明智的食物选择》绝对不容错过。你不仅会由此改变对食物的原有看法,还会为自己构建一个更加阳光、快乐的生活方式。